广东粮·珠江水·岭南药
首页
BETVLCTOR登录入口
加入协会
BETVLCTOR
伟德国际手机1946
职称评审
伟德1946手机版
会员风采
1946bv1946伟德手机版
1946伟德手机版下载地址
展开导航
收起导航
首页
BETVLCTOR登录入口
加入协会
BETVLCTOR
伟德国际手机1946
职称评审
伟德1946手机版
会员风采
1946bv1946伟德手机版
1946伟德手机版下载地址
伟德国际手机1946
通知文件
政策法规
有关资讯
伟德国际手机1946
通知文件
政策法规
有关资讯
通知文件
首页
>
伟德国际手机1946
>
通知文件
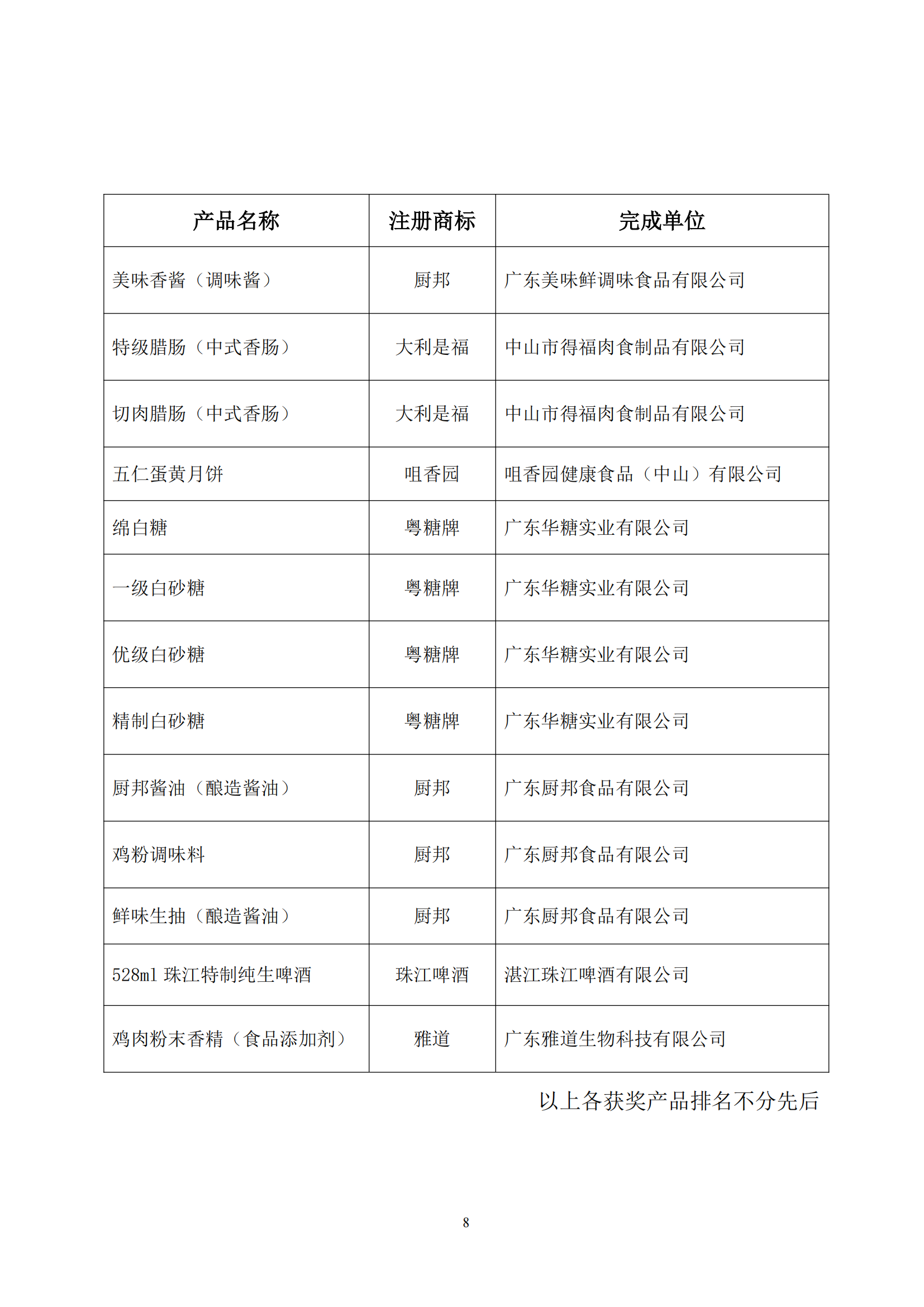
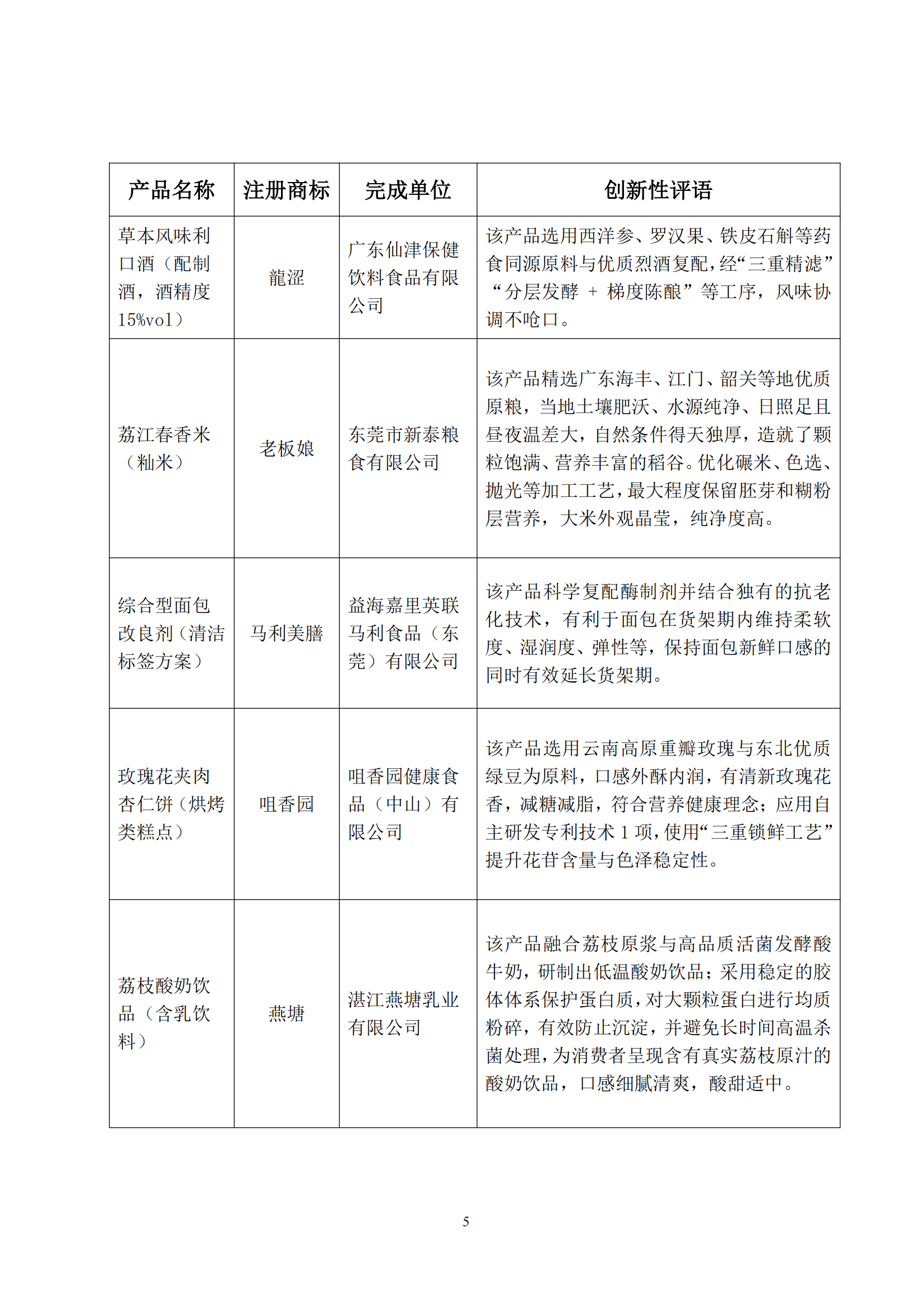
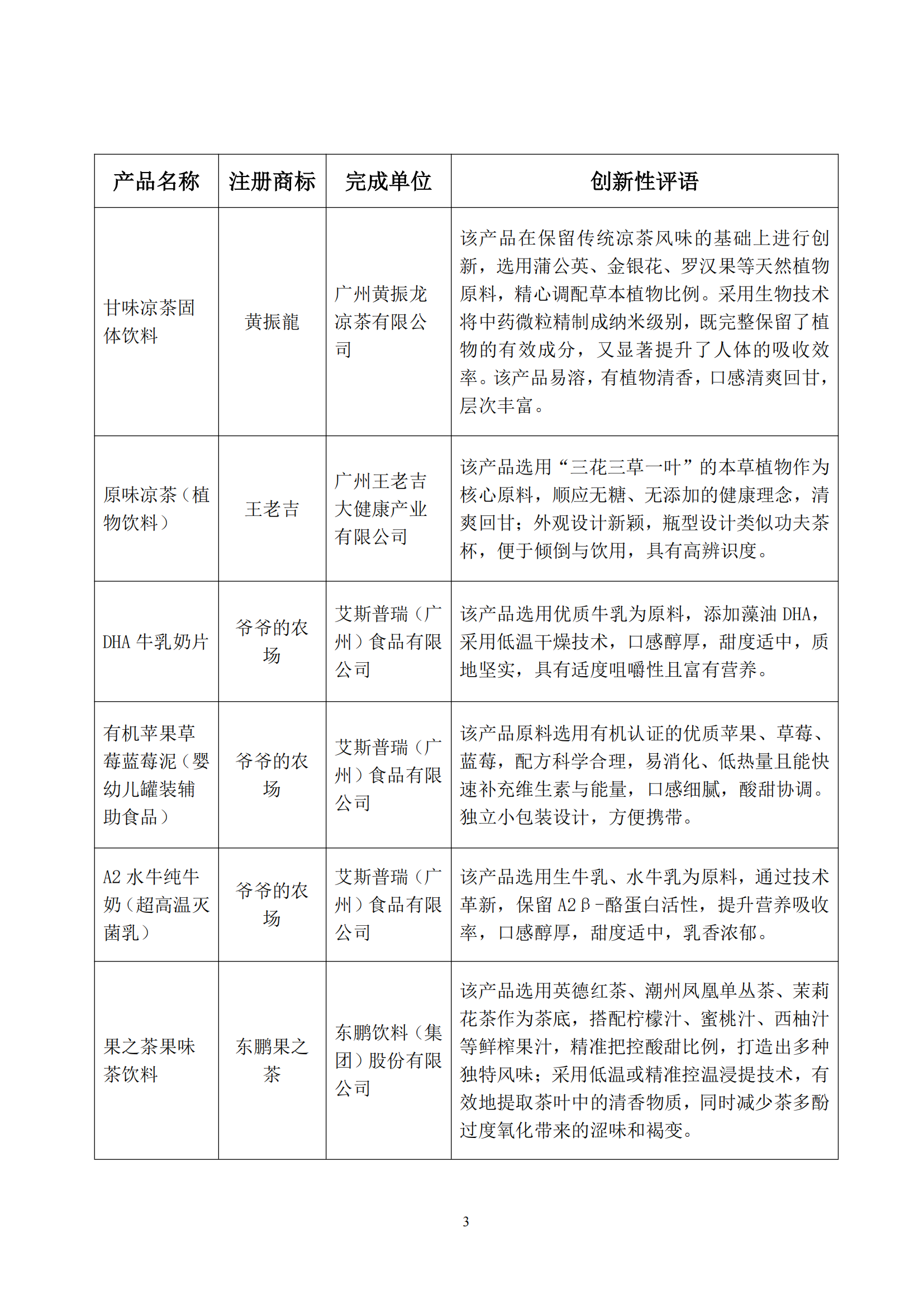
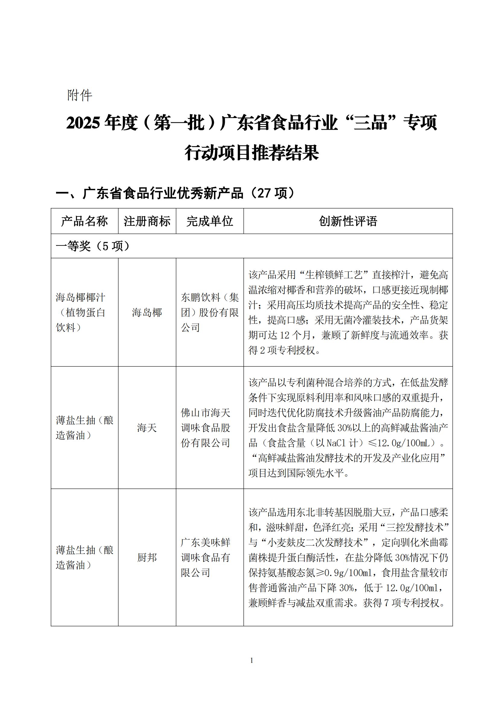
关于发布2025年度(第一批)广东省食品行业伟德国际手机1946项目推荐结果的通告
发布时间:2025-07-29
浏览次数:9789
上一篇:关于发布2025年度(第一批)广东省食品行业协会科学技术奖的通告
下一篇:关于推荐2025“中国食品工业协会科学技术奖”的通知
返回列表
map